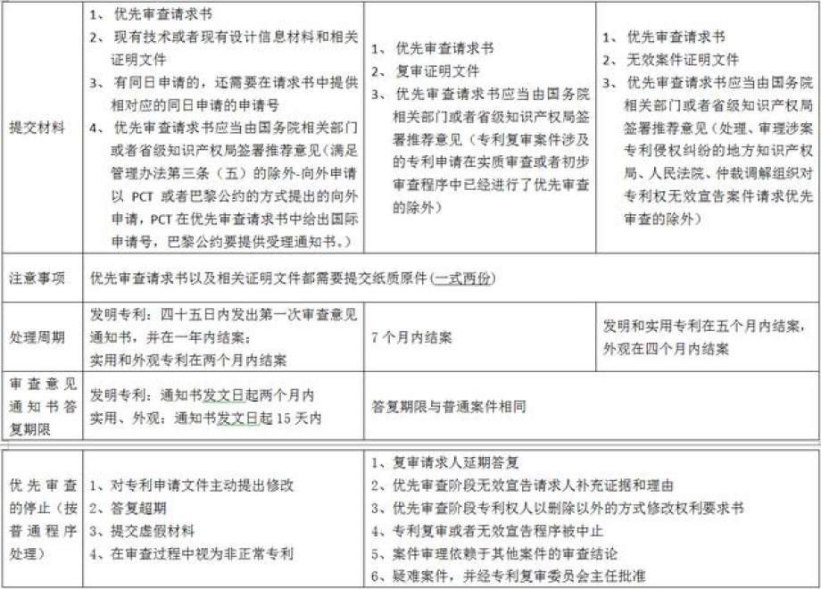
专利审查的周期,发明为一年半到两年时间,实用新型专利的审查周期为7-14个月,外观设计专利的审查周期为4-6个月。而遇上赶项目申报进度或者急着招投标的情况下,迟迟等不到审查结果该如何是好?其实专利审查周期是可以缩短的,学会专利优先审查,专利申请快人一步,让你的专利申请插个队。
为了促进产业结构优化升级,推进国家知识产权战略实施和知识产权强国建设,服务创新驱动发展,完善专利审查程序,根据《中华人民共和国专利法》和《中华人民共和国专利法实施细则》的有关规定,国家知识产权局制定了《专利优先审查管理办法》(见国家知识产权局令 76号)。小编整理了表格以对比形式带着大家解读优先审查管理办法。





